beat365英国官方网站
共青团
学校首页
网站首页
政策制度
最新动态
通知及学习资料
通知及学习资料
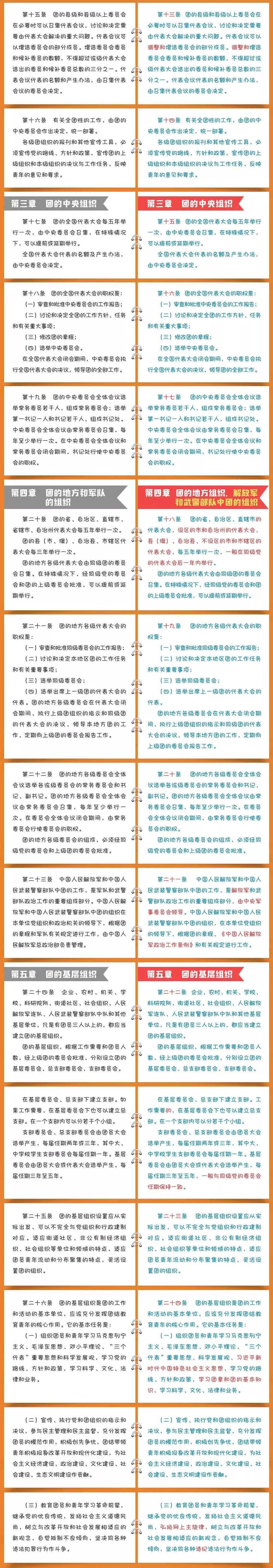
【青春分享】团章修正案有哪些内容?速看新旧团章对比一览表!
添加日期:2018-07-20 来源:院团委
团章修正案有哪些重要内容
《中国共产主义青年团章程》修改对比一览表
上一篇:
团团致四川高校学子的一封信
下一篇:
中国共产主义青年团团旗
友情链接
中国共青团网
四川共青团网
成都共青团网
技术支持:图书信息中心
地址:成都市郫都区安德街道彭温路399号 电话:028-68939896
Copyright © beat·365(英国) - 唯一官方网站版权所有
蜀ICP备15030541号-3
川公网安备 51012402000244号