共青团
最新动态
 
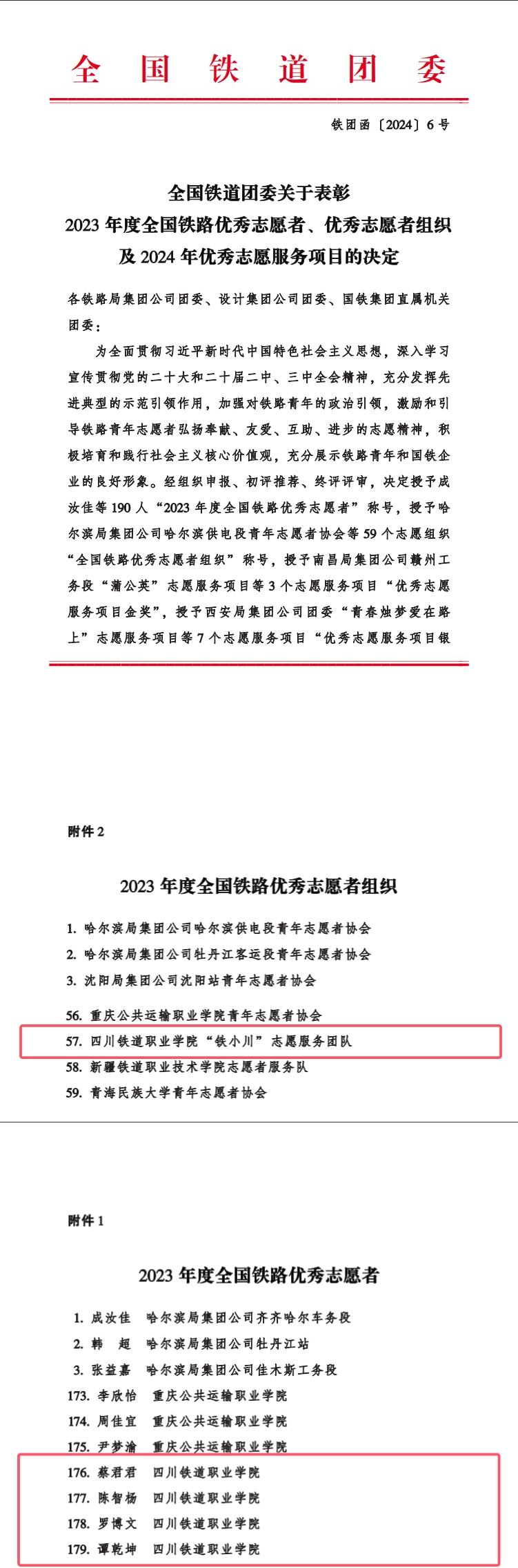
beat365集体和个人荣获2023年度全国铁路优秀志愿者组织、优秀志愿者称号
添加日期:2024-09-13  来源:校团委

  9月10日,全国铁道团委公布了《全国铁道团委关于表彰2023年度全国铁路优秀志愿者、优秀志愿者组织及2024年优秀志愿服务项目的决定》,beat365“铁小川”志愿服务团队获评“2023年度全国铁路优秀志愿者组织”称号,蔡君君、陈智杨、罗博文、谭乾坤4名同学获评“2023年度全国铁路优秀志愿者”称号。

   

   

  学校坚持以习近平新时代中国特色社会主义思想为指导,深入贯彻落实党的二十大和二十届二中、三中全会精神,全面贯彻党的教育方针,落实立德树人根本任务,充分挖掘办学能力和专业特色,主动服务地方经济社会发展,以高质量党建引领共青团改革建设,号召团员青年积极投身铁路志愿服务,一大批立足岗位扎实奉献的青年和青年集体脱颖而出,集中展现了川铁青年积极进取、不懈奋斗的精神风貌。

  学校历来重视大学生社会实践,不断深化“三全育人”理念,凝聚实践育人合力,此次获奖是学校创新协同育人的一个缩影。今后,学校将不断探索人才培养模式,强化实践育人时效,提升志愿服务水平,积极鼓励和引导学生亲身参与社会实践,在实践活动中增长知识、锻炼能力,为构建具有学校办学特色的实践育人体系,勇当服务和支撑中国式现代化的“火车头”贡献青春力量。

   

   

   

                                               撰稿:涂小龙

                                               审核:王文杰



上一篇:beat365开展“翰墨书锦绣 丹青颂国庆”系列活动
下一篇:beat365学生社团参加“美丽世园”社团游园会
 
友情链接
中国共青团网
四川共青团网
成都共青团网
技术支持:图书信息中心
地址:成都市郫都区安德街道彭温路399号 电话:028-68939896
Copyright © beat·365(英国) - 唯一官方网站版权所有  蜀ICP备15030541号-3
川公网安备 51012402000244号