beat365英国官方网站
基建处
学校首页
网站首页
部门简介
工作动态
通知公告
校园规划
服务指南
规章制度
通知公告
通知公告
规章制度
工作动态
部门简介
校园规划
服务指南
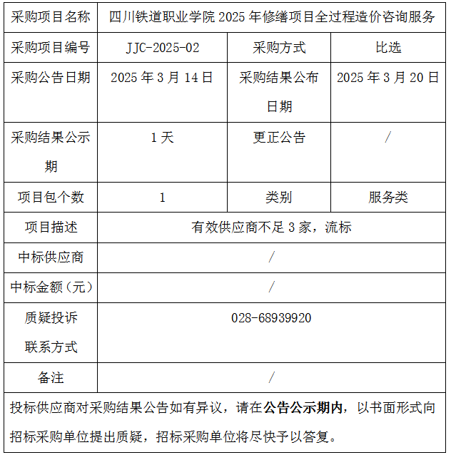
beat365英国官方网站2025年修缮项目全过程造价咨询服务结果公示
添加日期:2025-03-20 来源:
上一篇:
9号学生宿舍建设项目邻近成灌铁路安全监测项目采购公告
下一篇:
beat365英国官方网站2025年度修缮项目招标控制价、工程量清单编制服务结果公示
友情链接
成都市人民政府
四川省人民政府
四川省教育厅
学院门户主站
地址:成都市郫都区安德街道彭温路399号 招生代码:5183 招生电话:028-68939881 028-68939880
Copyright © beat·365(英国) - 唯一官方网站版权所有
蜀ICP备15030541号-3
川公网安备 51012402000244号