beat365英国官方网站
工会
学校首页
网站首页
工会动态
民主建设
服务指南
工会动态
工会动态
政策法规
服务指南
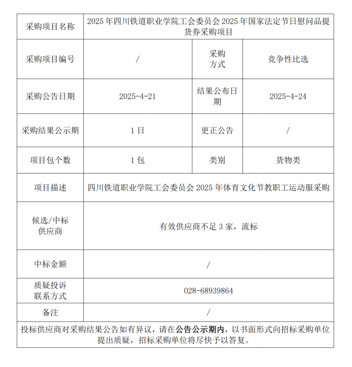
2025年国家法定节日慰问品提货券采购项目结果公告
添加日期:2025-04-24 来源:校工会
上一篇:
2025年beat365英国官方网站工会委员会2025年国家法定节日慰问品提货券采购项目
下一篇:
职工方队展风采 领导带队燃赛场
友情链接
四川省总工会
中华全国总工会
成都市人民政府
四川省人民政府
四川省教育厅
学院门户主站
地址:成都市郫都区安德街道彭温路399号 招生代码:5183 招生电话:028-68939881 028-68939880
Copyright © beat·365(英国) - 唯一官方网站版权所有
蜀ICP备15030541号-3
川公网安备 51012402000244号