学校要闻当前位置:网站首页 >> 新闻中心 >> 学校要闻
学校思想政治工作实现新突破
新闻来源:宣传统战部  添加时间: 2021-12-02

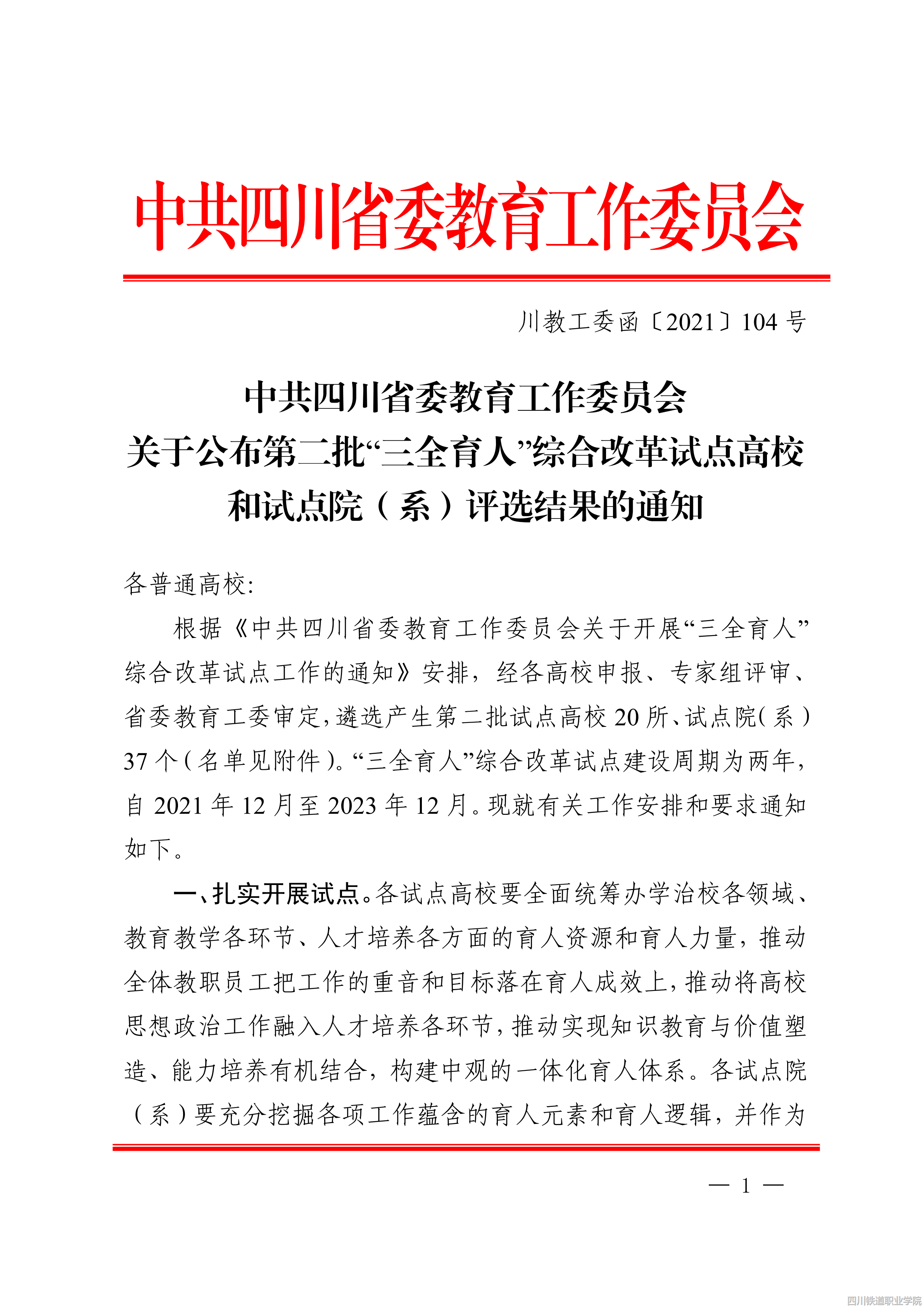
近日,中共四川省委教育工作委员会公布了全省第二批“三全育人”综合改革试点高校、试点院(系)和高校思想政治工作精品项目评选结果。beat365机车车辆学院成功入选试点院(系),“铁肩担道义,五育铸新人”——师生支援铁路春运实践项目喜获精品项目。

近年来,学校紧紧围绕立德树人根本任务,认真学习贯彻习近平总书记关于思想政治工作的重要论述,深入贯彻落实全国教育大会、全国高校思想政治工作会议精神,积极对标“三全育人”整体要求,着力构建“大思政”格局,聚焦短板弱项,凝聚育人合力,不断开拓思政工作新思路。通过全面统筹办学治校各领域、教育教学各环节、人才培养各方面的育人资源和力量,持续凝练思政工作特色和成果,取得了一定育人成效,为“三全育人”试点院(系)和思想政治工作精品项目的成功申报提供了坚强保证。

下一步,学校将按照《关于新时代加强和改进思想政治工作的意见》《关于加强和改进新形势下高校思想政治工作的意见》精神和《高校思想政治工作质量提升工程实施纲要》《高校思想政治工作精品项目建设标准(试行)》有关要求,以获批四川省“三全育人”综合改革试点院(系)和高校思想政治工作精品项目为契机,扎实推进试点工作、育人项目各项任务实施,不断强化各项配套保障,切实推动学校高校思想政治工作质量全面提升,助推学校建成国内一流、轨道交通特色鲜明的高职院校。

中共四川省委教育工作委员会关于公布第二批“三全育人”综合改革试点高校和试点院(系)评选结果的通知_00.png

 

QQ图片20211202173142.png

2_中共四川省委教育工作委员会关于公布第二批全省高校思想政治工作精品项目评选结果的通知_00.png

QQ截图20211202173043.png

上一篇: 学校组织开展学生体质健康测试工作

下一篇: 学校开展“世界艾滋病日”主题系列活动

beat365英国官方网站办学突出问题举报电话:028-68939939,邮箱为:1724117598@qq.com
地址:成都市郫都区安德街道彭温路399号 邮政编码:611732 招生代码:5183 招生电话:028-68939881 028-68939880
 Copyright © beat·365(英国) - 唯一官方网站版权所有 蜀ICP备15030541号 川公网安备 51012402000244号